

专委会活动






会议背景
呼叫中心进入中国市场有 20 年的历史,随着国家政策的扶持,通讯技术的更新迭代,国内呼叫中心取得了迅猛的发展。整个业态正朝着成熟化,精细化,智能化的维度发展。随着呼叫中心在全国各地蓬勃的发展,对呼叫中心从业人员的综合能力要求也越来越高,越来越多 90 后、95 后步入职场,呼叫中心的人才培养的重要性日益显著。行业内貌似呼叫中心人才培养的大会有很多,但通常都是以嘉宾或课程推广为导向,分享内容多是围绕当下行业大的发展趋势的阔论,内容也是针对当下比较流行的课程为导向。看似很吸引眼球,对于企业而言,没有实际解决思路和落地性方法,因此,不能实际有效的帮助到企业各个层级的管理者。针对这一现状,本届年会的主办方和承办方本着以企业中遇到的实际困惑、痛点为核心,解决呼叫中心企业发展中面临的人员管理、数据管理、流程管理等维度展开,最终实现解决实际问题,落地实用的目标。
本届论坛邀请了十余位行业资深实战专家,针对呼叫中心在企业人才培养中频繁遇到的四个痛点问题:如何有效的降低人员流失率、企业基层、中层管理人员能力提升、投诉处理能力全面打造、企业培训体系优化以及培训团队打造等方面专题解析。分享内容皆是取自呼叫中心行业的真实案例,所分享的解决方案均是呼叫中心行业十几年的发展过程中沉淀下来的精髓,并且已在多家国内大型呼叫中心成功实践。
为了帮助更多的企业复制成功经验,促进整个行业更好的发展,星空娱乐彩票网络平台(024syzl)特此于1月12日在广州举办“2019 年第四届呼叫中心人培养与企业发展论坛”之企业运营发展痛点实战解决方案系列活动。
会议概况
主 办 方:星空娱乐彩票网络平台 (024syzl)
指导单位:大中华区客户中心联盟 (GCCA)
承办单位:北京易训天下咨询服务有限公司、呼叫中心培训网
协办单位:诚伯信息有限公司
会议时间:2019年1月12日
会议地点:广 州·嘉逸国际酒店
会议规模:200人
参会对象
呼叫中心运营负责人、人力资源部总监、培训主管、运营经理、业务骨干等与人才培养发展相关的关键负责人员。
会议目标
1. 直击企业痛点:
本次论坛的分享内容皆是针对呼叫中心企业频发的痛点问题解析,掌握关键环节,采取关键高效的解决方案。
2. 实效解决方案:
本次论坛针对每个痛点问题邀请行业实战专家团队分享相应的解决方案,这些方案皆是在国内大型呼叫中心成功经验的实践成果总结。
会议收获
掌握企业专、兼职培训师管理体系优化及技能技巧系统打造的定律;
掌握呼叫中心员工留存以及激励方法的思路和关键要素,从而降低企业人员流失率;
掌握投诉处理阶段性流程体系的搭建思路、优化、人员培养及管理;
掌握呼叫中心进阶式基层班组长系统培养机制、工具、能力、标准的要领;
掌握中高层领导力训练的思路和方向。
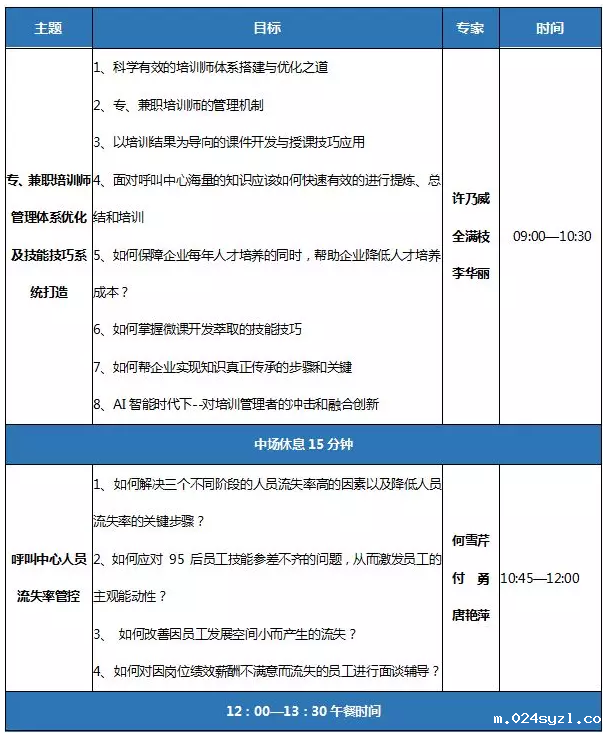
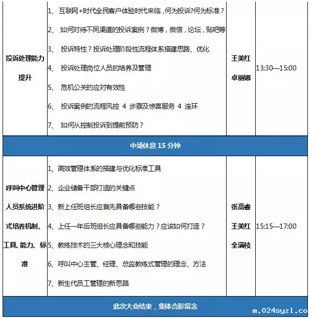
会议日程
点击查看大图


参会费用

专家介绍



主办单位
星空娱乐彩票网络平台(024syzl)
网 址:www.cecc-cncca.org.cn
星空娱乐彩票网络平台(China Call-Center & CRM Association简称024syzl),由全国从事与呼叫中心及客户关系管理,电话客户服务相关业务的运营商、制造商、供应商、用户等单位以及一切关心和推动呼叫中心和客户关系管理事业发展的企事业单位和社会各界人士自愿组成。
协会隶属于工信部,由中国电子商会管理。是呼叫中心行业经中国民政部批准成立的呼叫中心与客户关系管理领域的行业协会。是一个非盈利性的行业组织。协会每年通过组织研讨、培训、展示、参观、访问等各种形式的活动,为广大会员提供一个积极的交流平台,并帮助会员不断了解和更新相关的管理实践和技术手段,以提高企业的运营和服务质量。同时通过组织进行业内权威的国家年度评奖,促进会员间的良性竞争,树立行业形象
承办单位
呼叫中心培训网
CALLCENTER TRAINING NETWORK
网 址:www.51cctr.com
呼叫中心培训网隶属于北京易训天下咨询服务有限公司,是国内呼叫中心行业培训咨询的专业机构,拥有十年呼叫中心专业咨询服务经验,被评为呼叫中心行业影响力的专业性咨询服务机构。
呼叫中心培训网专注呼叫中心企业培训与咨询,致力于帮助呼叫中心企业与个人获得成功所必备的行业管理知识、技巧、体系。凭借专业的课程和优质的服务, 赢得了客户的信赖,领跑于呼叫中心培训业。同时通过系列论坛、沙龙、精英研讨、学历及技能教育等形式促进业界人才的学习和企业的成长。
目前已有1300余家跨国公司、世界五百强和国内优秀企业选择培训网,其中68家在华世界五百强企业指定呼叫中心培训网为长期培训供应商。并且包括国家广电总局、国家气象局、国家海关、首信集团等28家国家机构也指定呼叫中心培训网为长期培训供应商。
协办单位
诚伯信息有限公司
ChannelBeyond Customer Care Co., Ltd.
网 址:www.channelbeyond.com
诚伯信息有限公司(以下简称:诚伯公司)成立于1997年,注册资本8000万元,是一家专注于客户体验的服务外包整体解决方案的提供商。
21年以来,诚伯公司始终秉承“诚信务实、尊爱人才、合作共赢、追求卓越、灵活创新、回馈社会”的价值观,在中国、香港、东南亚拥有30多个运营基地,为互联网、通信、金融、航空、大健康等全球知名企业提供语音客服、在线客服、内容审核、人力资源外包、管理咨询等高品质的产品服务。
诚伯公司始终追求卓越的服务体验,与员工及合作伙伴共创价值,实现可持续发展,获得了政府、行业、合作伙伴的多方认可。21年以来,荣获国家高新技术企业、企业研究开发机构、科技创新小巨人企业、守合同重信用企业、人力资源服务诚信示范单位、劳动关系和谐企业AAA级称号等政府荣誉;荣获了呼叫中心服务外包机构、客户联络中心行业服务转型创新示范单位、全渠道客服中心应用金奖、十佳客户体验奖等行业荣誉大奖,并多次获得客户的锦旗和书面表扬。
诚伯公司总结21年,为200余名合作伙伴制定综合解决方案的经验,结合创新的科技手段,打造出卓越的服务体验产品,致力于成为全球客户体验管理的引领者。
报名方式
扫描下方二维码添加好友
备注:论坛


地址:北京市亦庄经济技术开发区博兴六路17号院1号楼3层 电话:010-82794120
ccombiaozhunzu@cecc.org.cn 京ICP备13044805号-5
当前位置: